11 年
手机商铺
公司新闻/正文
953 人阅读发布时间:2020-07-03 14:25
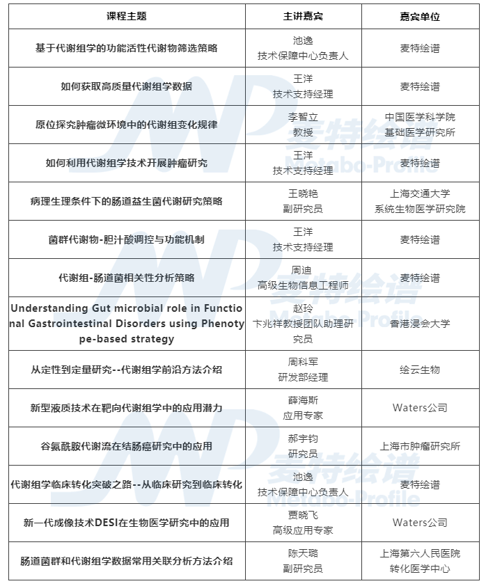
2020年2-5月,绘谱学堂已连续举办11期线上公开课(共14场),期期报名火爆,学习热情高涨,讨论激烈, 课程结束后,获得好评如潮。麦特绘谱特邀来自中国医学科学院基础医学研究所、香港浸会大学、上海市肿瘤研究所、上海交通大学系统生物医学研究院、上海交通大学附属第六人民医院、绘云生物、Waters公司等代谢组学实战嘉宾团队从不同角度系统的讲解了团队在代谢组学研究中积累的各项研究思路、实验设计方案和研究结果总结等。

首场公开课系统阐述了功能活性代谢物筛选策略,强化对代谢组学数据挖掘的感知,深化对功能活性代谢物的认识;接着从样本选择--样本检测--样本分析--功能阐述等细节方面详细分享了如何获得高质量代谢数据,为深入开展代谢组学研究奠定坚实的基础;紧接着详细介绍了肿瘤代谢最xin进展及研究策略、病理生理条件下的肠道益生菌代谢研究策略、菌群代谢物-胆汁酸调控与功能机制;精讲从定性到定量研究—突出代谢组学同位素内标定量方法的优势;由基础到高阶递进式讲述代谢组-肠道菌相关性分析方法及研究策略;前沿代谢组研究方法--代谢流的设计思路及实施步骤;从课题源头把控临床代谢组学如何实验设计及开展实验;以及Waters公司带来2场技术应用报告:新型液质技术在靶向代谢组学中的应用潜力和最前沿的DESI成像技术。场场干货满满!课程结束,与资深讲师零距离接触,答疑解惑交流。
课程内容

集赞赢课程
分享本文到朋友圈,长按下方二维码识别并填写回播申请,参与以下集赞活动即可获得2-5月相应课程的回放视频。
1. 满108个及以上赞的报名学员:赠送全部课程(14场)的回放链接;
2. 满68个赞的报名学员:赠送任意8场课程的回放链接;
3. 满38个赞的报名学员:赠送任意5场课程的回放链接。

是不是很激动,终于等到课程回播了,所有的等待终将值得,让我们拭目以待吧!!

需要您将点赞页面截屏保留并发送至麦特绘谱微信公众号(备注姓名+电话+地址),活动截止至8月1日中午12:00,活动结束后工作人员会尽快联系您领取视频资料事宜。
绘谱学堂
更多精彩课程持续更新中
小伙伴们心动就赶紧来参加吧
精彩推荐
4. 公开课回顾 | 谷氨酰胺代谢流在结肠癌研究中的应用
微信公众号:麦特绘谱
Tel:400-867-2686
Email : marketing@metaboprofile.com
Web: www.metaboprofile.com
