11 年
手机商铺
公司新闻/正文
442 人阅读发布时间:2022-03-25 17:00

发表期刊:Microbiome,IF=14.65
合作单位:香港中文大学
合作项目:宏代谢组
研究介绍
肠道菌群通过微生物及其代谢物参与结直肠癌(CRC)发生发展。微生物相关代谢物在CRC中的重要性表明从腺瘤-癌顺序上研究肠道代谢组的必要性,这样才能确定其在CRC发病机制中的意义。到目前为止,哪些微生物和代谢物及如何促进CRC早期事件的发生发展仍在很大程度上不清楚。近期,香港中文大学于君教授研究团队在《Microbiome》上发表研究成果,通过代谢组学和宏基因组学(n=386)检测与分析,确定了结直肠肿瘤发生早期阶段潜在的代谢物,综合代谢物和微生物组分析表明,肠道代谢物及其与肠道菌群的关联在CRC进展过程中受到干扰。粪便代谢物可用于结直肠肿瘤非侵入性诊断。(麦特绘谱提供宏代谢组学分析)
研究思路

研究结果
1. CRC不同阶段代谢组分析:纳入386名受试者,包括118名结直肠癌(CRC)患者,140名结直肠腺瘤(CRA)患者和128名正常对照(NC)者,采用靶向代谢组学分析三组之间粪便差异代谢物。两两组对比分析显示:与NC组相比,CRC组患者丁suan含量降低;与CRC组相比,CRA组患者36种代谢产物存在显著差异;与NC组和CRA组受试者相比,L-丙氨酸、甘氨酸、L-脯氨酸、L-天冬氨酸、L-缬氨酸、L-亮氨酸、L-丝氨酸、肉豆蔻酸和苯基乳酸在CRC组中富集。

图1. 代谢组学数据分析和通路富集分析
2. 筛选代谢物作为CRC诊断潜在标志物:基于上述分析结果,建立逐步逻辑回归模型,选择20种代谢物作为潜在标志物,可以将NC组受试者与CRC组受试者区分开来,曲线下面积(AUC)为0.80;相同的20个标志物可以将CRC组与CRA组区分开来,AUC为0.7889;进一步分别鉴定11种标志物和13种标志物来区分NC组、CRA组与CRC组。对临床特征(年龄、性别等)校正后,诊断效能均有所提高。
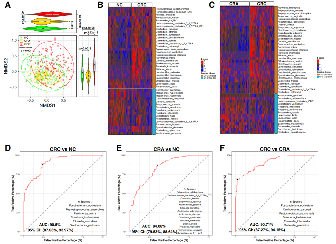
3. 筛选菌群物种作为CRC诊断潜在标志物:粪便宏基因组学分析在CRC各个阶段显著改变的细菌,通过NMDS β多样性分析显示,三组之间菌群存在差异,两两组对比分析筛选出差异菌种。采用逐步逻辑回归模型寻找具有潜在的诊断价值的细菌物种,结果发现,Fusobacterium nucleatum、Peptostreptococcus anaerobius、Parvimonas micra、 Roseburia inulinivorans、Eikenella corrodens和Xanthomonas perforans可以将CRC组与NC组区分开来,AUC为0.905;CRA组与NC组可以被14种细菌区分开来,AUC为0.8408;包括 F. nucleatum在内的6种细菌可以区分CRC组与CRA组,AUC为0.9071。

图2. 宏基因组学分析与诊断分析
4. 综合菌群与代谢物进行潜在诊断标志物分析:通过逐步逻辑分析,11种代谢物标志物与6种细菌标志物可以区分NC组与CRC组,AUC达到0.9417,而仅使用代谢物的AUC为0.905。进一步选择几种代谢物与几种细菌进行诊断分析,结果表明细菌提高了代谢物的诊断能力。

图3. 用于区分成对的CRC组、CRA组和NC组的细菌和代谢物标志物的组合
5. 差异代谢物与差异细菌之间的相互作用:采用ZINB回归进行关联分析,在CRC整个阶段菌群-代谢相互作用分布显著不同。此外,一些相互作用随着CRC进展呈增加或减少趋势,而一些相互作用则从负相关转变为正相关。比如,CRC组与NC组中筛选到的6种细菌物种,其中P. anaerobius与甘氨酸显著相关,且随着CRC进展而增加,而P. anaerobius与肉豆蔻酸之间的相关性会随着CRC进展而降低。P. micra与亚油酸和L-缬氨酸显著相关,并且相关性都遵循从NC组-CRA组-CRC组的下降趋势。因此,肠道代谢物和细菌之间存在显著相关性,而这些相关性会随着CRC进展发生变化。
参考文献
Altered gut metabolites and microbiota interactions are implicated in colorectal carcinogenesis and can be non-invasive diagnostic biomarkers. Microbiome. 2022.
原文阅读,请扫描下方二维码

绘谱帮你测
麦特绘谱拥有成熟的代谢组学检测平台,包括全球独有技术Q600、Q300、Q200和各类小分子代谢物独立检测方法,以及菌群16S测序和宏基因组等技术,还有多组学联合分析等全套解决方案。优选的检测技术、全面的数据报告以及专业的售后探讨,助力您的科研探索之路不断创新和突破。欢迎联系获取详细资料!
往期推荐
2. 客户成果 | 蔡国响团队发表多项结直肠癌侵袭转移相关研究成果