11 年
手机商铺
公司新闻/正文
322 人阅读发布时间:2022-07-12 11:07
近年来,非酒精性脂肪性肝病(NAFLD)逐渐在全球流行,全球约1/4的人为NAFLD患者。其不仅可进展为更严重的肝病,还可增加肝外慢性疾病如2型糖尿病、心血管疾病、慢性肾脏疾病等的患病风险。一项队列研究表明,NAFLD的总体死亡风险随组织学改变的加重而增加,即使是单纯性脂肪变性也会增加71%的死亡风险。前期已有多项横断面研究报道了NAFLD患者的肠道菌群具有组成和功能上的改变,但鉴于研究设计,这些结果无法直接说明肠道菌群的改变是否始于疾病初期。不仅如此,肠道菌群作为生物标志物对NAFLD早期预测的价值如何尚不得而知。如何早期识别高风险人群以期在疾病进展前及时干预,已成为NAFLD防控中亟待解决的问题。
2022年6月9日,香港大学/Hans Knöll研究所Gianni Panagiotou教授、倪岳琼博士,上海交通大学贾伟平院士及李华婷研究员共同通讯在Science Translational Medicine(IF=17.956)杂志上在线发表题为“Risk assessment with gut microbiome and metabolite markers in NAFLD development”的研究论文。通过纳入2487 名中国人组成的社区队列并进行为期 4 年的前瞻性研究,证明了在超声诊断NAFLD之前,患者的肠道菌群组成和功能就已经不同于健康受试者,并构建了菌群预测模型,该模型能对健康受试者在未来4年NAFLD发病与否进行风险预测。(麦特绘谱提供Q200宏代谢组检测服务)

研究采用巢式病例对照设计(如图1所示),在课题组建立的上海临港泥城社区慢性病防治队列中开展。研究基于该队列的3个社区,筛选出其中基线无脂肪肝但在4.6年随访期间新发的90例NAFLD病例,并根据性别、年龄、基线BMI、随访后BMI、BMI变化5个因素按1:1匹配出90例在随访后仍无NAFLD的健康对照,共180人作为主要研究对象。除了临床信息外,作者分别利用基线采集的粪便和血清样本进行宏基因组学和靶向代谢组学分析。

图1. 研究思路
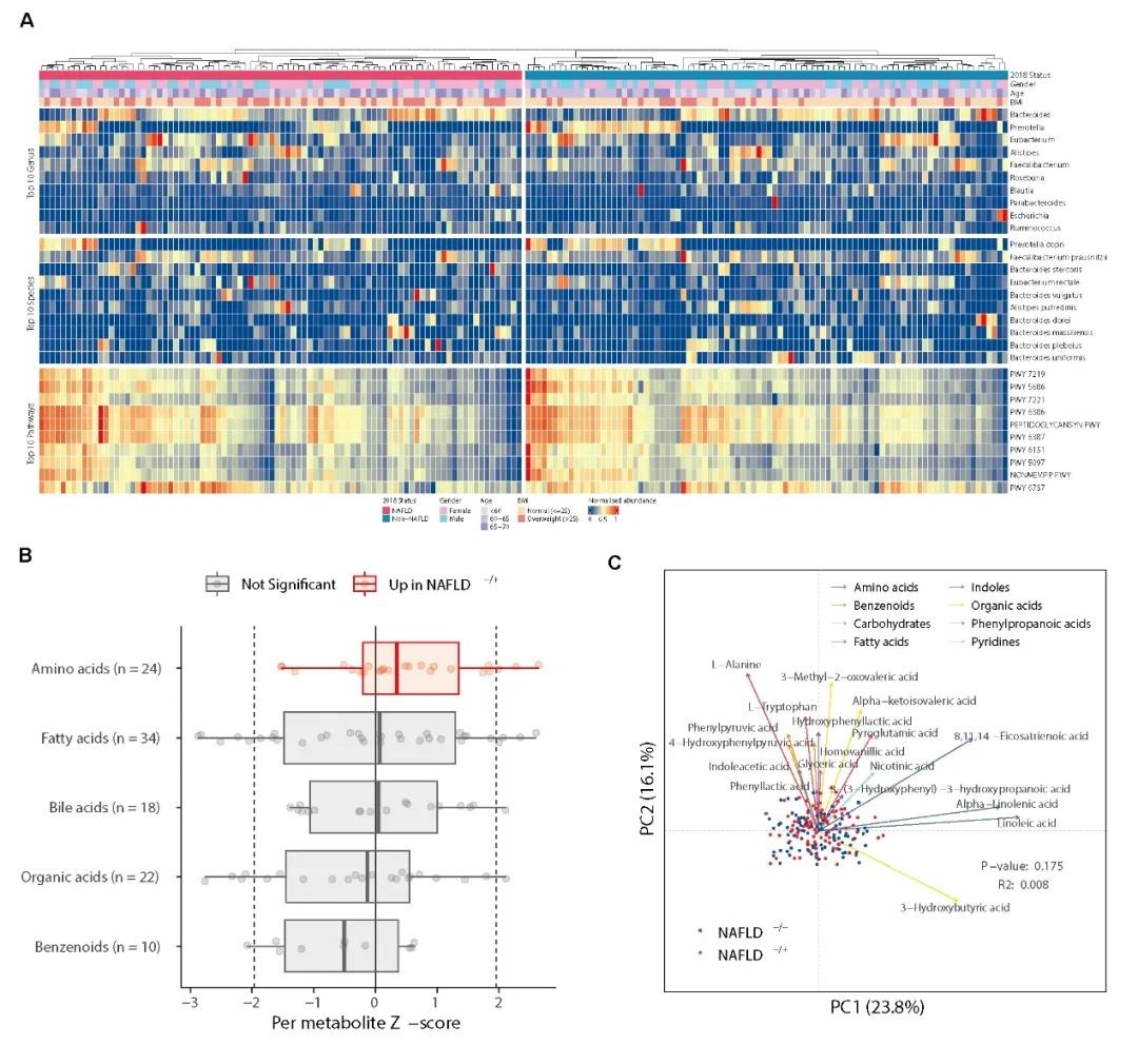
宏基因组分析发现,病例组和对照组在总体菌群构成方面并无显著差异,但两组与基线已经诊断为NAFLD的患者相比确有显著差异。同时,在具体的细菌种属和功能丰度上,病例组和对照组呈现出较大不同。两组间共有8个菌属、21个菌种丰度具有显著差异。例如,Slackia、 Dorea formicigeneran在病例组中丰度较高,Methanobrevibacter、Phascolarctobacterium在病例组中丰度较低。菌群功能分析上,两组间19条生物合成通路的丰度具有显著差异。其中,病例组的香叶基香叶基二磷酸的生物合成、甲戊酸途径2条菌群代谢通路丰度显著低于对照组,既往研究发现在非酒精性脂肪性肝炎(NASH)小鼠及患者中这两条通路均呈现代谢紊乱;病例组的磷酸盐代谢、胆酸降解2条菌群代谢通路的丰度显著高于对照组,而胆酸含量的降低曾在既往研究中被视为NAFLD的早期标志。
菌群相关代谢组分析显示,病例组的血清氨基酸水平显著高于对照组,并在外部验证集中发现支链氨基酸缬氨酸、芳香氨基酸酪氨酸分别与谷丙转氨酶和谷草转氨酶相关,这一结果提示了氨基酸代谢的紊乱与NAFLD及NASH的发病机制有关。此外,共15种菌群相关代谢物水平在病例和对照组间具有显著差异,包括在先前队列或动物研究中发现的与NAFLD相关的代谢物,如3-氯酪氨酸、苯乳酸等,这些代谢物与菌群的物种组成有显著相关性。

图2. 宏基因组学和血清代谢组学的整体特征
基于受试者基线宏基因组学和代谢组学的特征和随访后NAFLD发病与否的情况,作者使用机器学习算法构建NAFLD的风险预测模型。最初的菌群模型使用了14个菌群组成、功能及代谢物特征,根据4.6年后的NAFLD状态进行分类, ROC曲线下面积为0.72;通过增加少量简易临床指标,模型诊断能力得到显著提升,终模型的ROC曲线下的面积可达0.80。进一步在4个外部NAFLD病例对照队列中对模型的诊断能力进行验证。除了来源于课题组内的MRS诊断的NAFLD队列,另外3个队列均为活检诊断(分别来自香港大学徐爱民教授团队、法国和美国)。在外部验证中模型效能依旧稳定,ROC曲线下的面积为0.72~0.78。此外,该菌群预测模型显示优于已报道的3个NAFLD临床预测模型,并且这3个模型在结合菌群相关特征后,预测能力均有显著提升。
综上,这项研究确定了在未来数年内存在NAFLD风险的受试者的微生物组特征,构建了NAFLD的风险预测模型,并指出了其成为NAFLD非侵入性诊断测试的潜力,以补充现有的临床筛查工具,借助广泛的国际合作证明了模型的良好泛化能力,推动国际学界携手应对代谢性疾病挑战。同时,识别肝脏脂肪变性初期的微生物组特征也为探索基于微生物组的NAFLD预防和干预措施提供了新方向。
该研究由贾伟平院士团队李华婷研究员与德国莱布尼茨汉斯诺尔研究所(Leibniz-HKI) Gianni Panagiotou教授、倪岳琼博士合作完成。德国莱布尼茨汉斯诺尔研究所博士研究生Howell Leung和上海交通大学医学院博士研究生龙晓雪为本文共同第一作者。
参考文献
Risk assessment with gut microbiome and metabolite markers in NAFLD development. Science Translational Medicine. 2022.
请扫描二维码阅读原文

绘谱帮你测
上述研究中靶向代谢组学(Q200宏代谢组)由麦特绘谱提供。麦特绘谱拥有成熟的代谢组学检测平台,包括全球独有技术Q600、Q300、Q200和各类小分子代谢物独立检测方法,菌群16S测序和宏基因组等技术,以及联合分析等全套解决方案。优选的检测技术、全面的数据报告以及专业的售后探讨,助力您的科研探索之路不断创新和突破。欢迎联系获取详细资料!
往期推荐
1. 客户案例 │ APSB:肠道菌群代谢物通过调节促炎活性来减轻肝脏缺血/再灌注损伤
3. 客户案例 │ Adv Sci:肠道抗生素抗性基因可能影响糖尿病进展
4. 成果速递 | 5月完美收官,多篇Microbiome、Nat Commun共绽放
5. Microbiome | 中国农大科研团队发现犊牛肠道健康重要“标志物”
6. 客户案例 │ cmgh:双阴性T细胞在非酒精性脂肪性肝病中的作用机制研究
