11 年
手机商铺
公司新闻/正文
406 人阅读发布时间:2022-10-28 17:37
胆汁酸(BAs),传统以其作为肠道脂质乳化剂的作用而闻名,最近已被证实为具有多效性有益作用强大的激素,对多因素疾病产生重大影响。由于BAs的组成和浓度在餐后会发生明显改变,能通过协调激活FXR和TGR5受体帮助营养物质全身性的整合分布,因而被认为是多功能的内分泌因子。尽管BAs在全身生理学中起着至关重要的作用,但控制它们代谢和信号传导的遗传和环境因子仍有待深入的理解。

近日,来自瑞士洛桑联邦理工学院的Kristina Schoonjans教授团队基于36种BXD品系的小鼠,通过转录组学和系统遗传学方法首次揭示了控制胆汁酸稳态改变的遗传和环境调控因子,鉴定出羧酸酯酶1c (Ces1c)是血浆牛磺酸去氧胆酸(TUDCA)丰度的新型调节剂,TUDCA是一种具有疾病调节作用的BA;并使用独立小鼠离系多样性(DO)队列和基因敲除小鼠验证二者间相关性,为胆汁酸稳态的遗传和环境调控机制提供了新的见解,相关研究成果发表于Cell Metabolism。

摘要
实验设计及动物表型
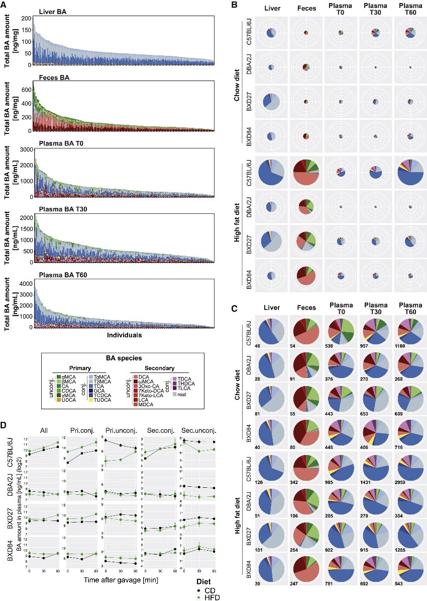
小鼠遗传参考种群(Genetic reference population, GRP)是用来探索基因和表型关联性的重要工具, 其包括BXD(由C57BL/6J和DBA/2结交培育)、Diversity outbred (DO)、Collaborative Cross (CC)等品系。本研究使用36种BXD品系小鼠(约360只)作为遗传模型,通过喂养正常饮食(CD)或高脂饮食(HFD),20周龄时,口服试验餐丸并在3个不同时间点(灌胃前和灌胃后30或60分钟)分析餐后BAs、体重和血糖水平,结果表明HFD饮食显著增加了大多数品系小鼠体重、血糖及脂肪;不同品系小鼠在饮食相同时仍出现显著表型差异,表明遗传因素对该过程同样具有重要影响。

图1 . BXD队列小鼠的表型分析
多组学分析BXD队列的餐后BAs
研究团队分别收集360只小鼠的肝脏、粪便、血浆的样本采用稳定同位素稀释质谱法进行27种餐后胆汁酸检测,结果显示餐后BAs组成及丰度在肝脏、粪便和血浆呈现显著差异——肝脏以牛磺酰共轭的初级BAs为主,粪便以BAs的次级代谢物为主,血浆表现为二者的混合,表明肝脏和粪便存在区室隔断,血浆是连接二者的桥梁。与C57BL/6J和BXD84相比,DBA/2J和BXD27在粪便中偶联的初级BAs的比例相对较高(图2B-2C),结果表明遗传背景差异可能是导致BAs重吸收、生态失调或去结合的原因。

图2 . 跨品系、饮食和生物区室的BAs多样性
遗传和环境对BAs丰度和组成的影响
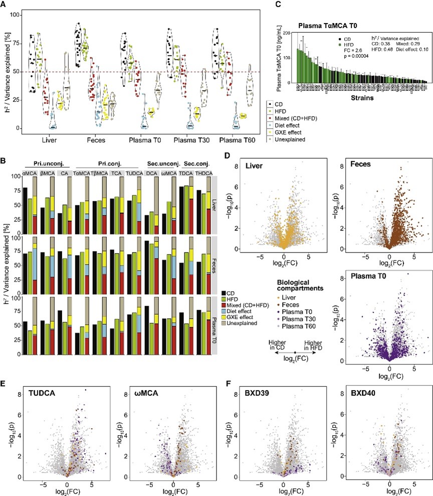
研究人员通过计算遗传率探究遗传和饮食对BAs种类及丰度的影响。结果显示,大多数BAs的遗传率超过0.5,表明BAs受到很强的遗传影响;并且在不同的区室中解释率存在差异——遗传仅占血浆TαMCA贡献率的30%,而粪便中DCA的遗传贡献率为90%。相较而言,粪便会比肝脏和血浆具有更明显的饮食效果——HFD饮食导致粪便中BAs有所增加伴随部分品系的血浆BAs丰度减小,再次验证环境对餐后BAs的稳态的影响,并揭示了BAs对HFD的响应受品系遗传背景的影响,且在BAs种类和生物区室之间存在差异。

图3. 遗传和饮食因素对餐后BAs水平的影响
系统遗传学分析揭示BAs稳态的潜在决定因素
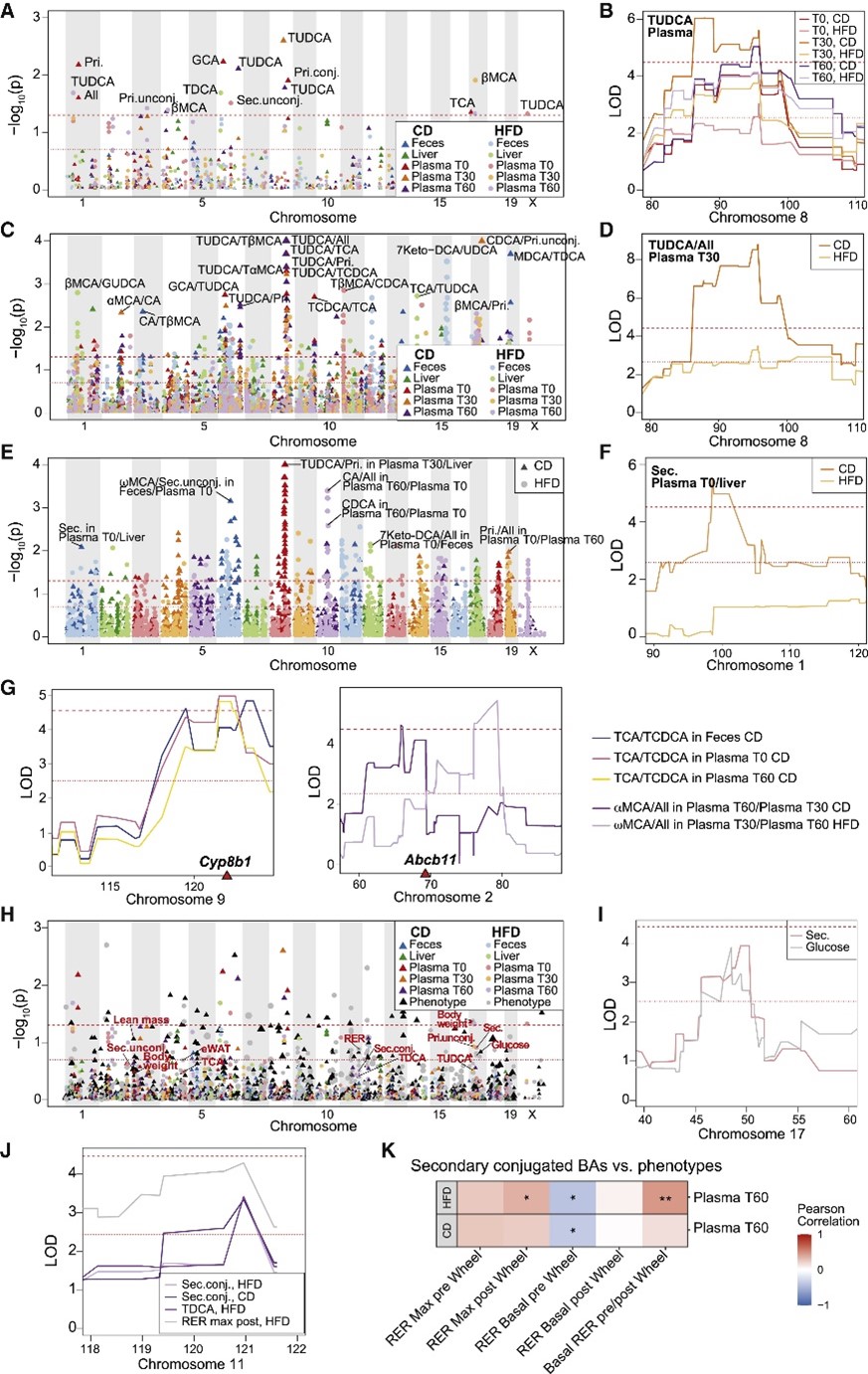
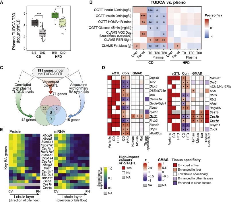
为了确定调节BAs稳态的遗传机制,研究人员利用整合系统方法通过定量性状位点(QTL)定位,确定了数百个与BAs相关的QTL位点,并对血浆中最显著的牛磺酰脱氧胆酸(TUDCA)QTL进行基因鉴定,使用GeneBridge等综合方法,作者确定了戊二酰辅酶a脱氢酶(Gcdh)、羧酸酯酶1b (Ces1b)和羧酸酯酶1c (Ces1c) 3种潜在的TUDCA调节剂(图5C-D),利用人类和小鼠肝脏的单细胞RNA测序(scRNA-seq)数据集,Ces1c在合成BAs的肝细胞中表达最为丰富,利用最近来自小鼠肝脏的空间转录组学数据集(Cho etal.,2021),进一步确定该基因座位点中Ces1c是肝中心周围细胞中表达最好且最显著的基因,最终锁定羧酸酯酶1c(Ces1c)基因是最有可能的血浆TUDCA调节剂。

图4. BAs调控因素的遗传图谱

图5. BAs调节剂的遗传图谱及Ces1c的鉴定
独立队列样本及Ces1c-/-敲除小鼠基因功能验证
通过独立小鼠队列和Ces1c-/-敲除小鼠模型验证Ces1c和TUDCA之间的相关性。作者检索了从384只DO小鼠(Kemis etal,2019)中获得的已发表的BA数据,作为一个独立的验证队列。在DO队列中,作者在8号染色体上的同一位点上发现了一个显著的血浆TUDCA 相关QTL(图6A),证实了该遗传位点与血浆TUDCA之间存在很强的保守遗传关联。此外,作者还构建Ces1c基因敲除小鼠模型, 结果显示,Ces1c-/-敲除小鼠的血液中TUDCA水平显著降低(图6I),再次验证了Ces1c是TUDCA的关键调控基因。

图6. CES1C与TUDCA关联验证
结论
本研究从遗传参考小鼠队列(BXD)中分析了小鼠肝脏、粪便、血浆样本的餐后BAs在生理相关生物区系中的组成和丰度变化,揭示了BAs稳态调控的遗传和环境因子;鉴定并验证CES1C作为TUDCA血浆水平的新型调节因子,该研究为了解BAs稳态及其对代谢健康和疾病的影响奠定了基础,并为相关疾病的预防和治疗提供潜在靶点。
参考文献
Integrative systems analysis identifies genetic and dietary modulators of bile acid homeostasis. Cell Metabolism. 2022.
请扫描下方二维码阅读原文

绘谱帮你测
胆汁酸作为一类具有特殊生理作用的小分子,近年来被证实在多种疾病的发生发展中起重要作用。针对胆汁酸谱,麦特绘谱拥有两套绝对定量检测方案:胆汁酸基础版和胆汁酸旗舰版;此外,还有胆汁酸与菌群联合分析等整体解决方案。利用胆汁酸检测方法,麦特绘谱已协助客户在Diabetes Care, Nature Communications, Advanced Science, Science Advances, Microbiome等期刊发表30+篇胆汁酸相关研究成果,平均IF>7。优选的检测技术、全面的数据报告以及专业的售后探讨,麦特绘谱助力您的科研探索之路不断创新和突破。欢迎咨询麦特绘谱热线400-867-2686,获取进一步详细资料!
往期推荐
1. 客户案例 | NC:西湖大学团队发现饮茶或可降低慢性失眠带来的心血管代谢病风险
2. Microbiome | 一文读懂 · 人体内胆汁酸的微生物转化途径
3. Nature全新方法绘制肠道微生物代谢谱,再加速菌群-宿主共代谢研究进程
4. 客户案例 | Nature Aging:多组学研究揭示我国长寿老人肠道菌群与代谢组特征
6. 客户案例 | 甘草酸二铵通过调节肠道菌群-结合型胆汁酸-FXR信号通路改善肥胖
