11 年
手机商铺
公司新闻/正文
584 人阅读发布时间:2024-06-14 10:29
新冠感染后康复者中有一部分会持续出现生理、心理或认知方面的症状,即长期新冠后遗症(PASC),已构成了重大的全球健康挑战,但其病理生理学尚不清楚,迄今为止尚未发现有效的治疗方法,迫切需要更深入地了解不同患者亚群中发生机制。
2023年10月,宾夕法尼亚大学的研究人员在国际权威学术期刊Cell期刊发表了题为“Serotonin reduction in post-acute sequelae of viral infection”的研究论文。这项研究表明,新冠病毒的急性后遗症与神经递质血清素(又称五羟色胺(5-HT),一种色氨酸代谢产物)的减少有关,并揭示了感染新冠病毒后持续炎症导致长期神经系统症状的机制。这些发现为与长期COVID病毒持续存在相关的神经认知症状提供了可能的解释,也为其它病毒后综合征研究提供了方向。

技术路线图

研究结果
● 低血清素水平是PASC的代谢特征
纳入不同疾病状态的COVID-19受试者,采用靶向代谢组学对受试者血浆进行分析,发现在急性COVID-19期间变化最强烈的代谢物是氨基酸及其衍生物;COVID-19急性PASC患者的血清素水平显著降低。随后纳入了33名非SARS-CoV-2全身性病毒感染患者,发现患者血浆中同样存在低血清素水平的情况,表明低血清素水平可能是全身性病毒感染的更普遍特征。

图1. PASC患者体内缺乏血清素
●病毒性炎症降低血浆中血清素水平
进一步探究急性感染和长新冠期间血清素下降的分子机制,通过建立不同病毒感染的小鼠模型,发现血清素水平的减少是新冠病毒、SARS-CoV-2和水泡性口炎病毒的普遍特征。
此外,还观察到PASC患者中I型干扰素持续升高,且还发现通过抑制干扰素α受体(IFNAR)可防止poly(I:C)(可重建病毒诱导的炎症)诱导的血清素减少,poly(I:C)受体—TLR3或ISG诱导STAT1基因缺陷的小鼠对poly(I:C)诱导的血清素水平也具有抗性。这些发现表明,病毒性炎症可导致血清素耗竭。

图2. 病毒性炎症导致血清素缺乏
● 病毒炎症阻断肠道色氨酸的摄取
大部分循环血清产生于胃肠道,由肠色素细胞中的膳食色氨酸合成。研究发现PASC患者和病毒炎症小鼠模型中的色氨酸水平均有所降低,说明色氨酸可用性降低可能通过底物限制导致血清素减少。
继续探究肠道氨基酸导致色氨酸缺乏和血清素消耗的可能原因。转录组测序发现经poly(I:C)处理的小鼠肠道基因表达发生了强烈变化,大多数上调基因归属于病毒识别和炎症途径,关键氨基酸吸收基因表达下调,并得到了RT-qPCR验证。

图3. 病毒性炎症阻断肠道色氨酸的吸收
使用小鼠和肠道类器官重建poly(I:C)诱导的信号通路,发现色氨酸提取基因由TLR3介导的Ace2和Slc6a19表达显著下调。来自SARS-CoV-2感染的人肠道组织中也存在病毒RNA,且ACE2和SLC6A19的转录在人体肠道类器官中有很强的抑制作用。

图4. 病毒性炎症诱导肠道基因表达改变的机制
进一步评估病毒炎症期间氨基酸摄取基因上皮表达降低的后果。发现模型小鼠血浆中的中性氨基酸浓度显著降低,ACE2的缺失会导致色氨酸水平逐步降低。运用同位素示踪进一步证实了循环色氨酸来源于口服色氨酸,说明poly(I:C)处理阻止了对色氨酸的吸收,但绕过肠道吸收补充色氨酸可增加Poly(I:C)处理后小鼠的血清素水平。整体表明病毒诱导的炎症会损害肠道色氨酸的摄取,从而导致全身血清素耗竭。

图5. 病毒性炎症抑制肠道氨基酸的吸收
●病毒性炎症损害血清素的储存
研究表明,急性VSV感染、慢性LCMV感染和poly(I:C)注射后均会导致血小板显著下降。进一步探究发现病毒性炎症驱动血小板过度活化,经TLR3-IFN-STAT1信号转导来导致血小板减少,最终致全身血清素运输受损。此外,在病毒炎症期间,介导血清素周转的单胺氧化酶(MAO-A)的肠道转录水平及血清素降解产物—5-羟基吲哚乙酸(5-HIAA)水平增加,表明血清素周转增强。

图6. 病毒性炎症会损害血清素的储存
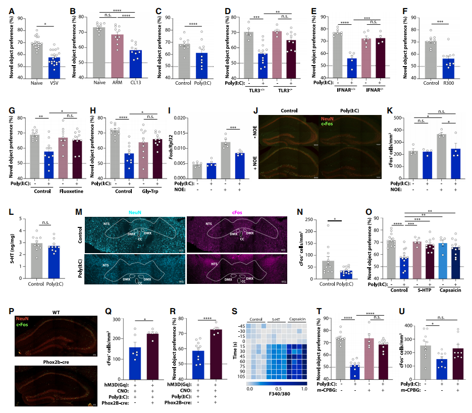
●血清素的减少损害迷走神经信号传导和记忆功能
最后探讨外周血清素耗竭对PASC个体的影响。基于PASC患者神经认知表现障碍的症状,发现poly(I:C)处理和血小板降低都会损害记忆功能,而使用选择性血清素再摄取抑制剂(SSRI)和补充色氨酸可恢复小鼠的正常认知能力,表明血清素减少与普遍的神经认知表现之间存在关联。
短期记忆的获得是由海马体驱动的,COVID-19患者的海马体活动减少,但大脑中的血清素水平却不受病毒炎症的影响,表明血清素的外周减少是导致认知障碍的原因,而使用5-羟色胺前体—5-羟基色氨酸(5-HTP)恢复外周血清素水平可挽救经模型小鼠的认知能力。体外系统中,迷走神经对血清素的治疗反应强烈,整体揭示了血清素的减少会抑制迷走神经信号传导,从而损害认知功能。

图7. 血清素减少会损害迷走神经信号和记忆功能
研究结论
该研究以靶向代谢组学发现的血清素为切入点,通过一系列体内外实验发现病毒性炎症会通过三种机制减少血清素:减少肠道对血清素前体色氨酸的吸收;血小板过度激活和减少来影响血清素的储存;单胺氧化酶(MAO-A)介导的血清素周转增强。此外还发现外周血清素的减少会损害迷走神经信号传导和记忆功能。该研究创新性地为新冠后遗症(PASC)中与病毒持续存在相关的神经认知症状提供了一个可能的解释,也为PASC的诊断和治疗提供了一定的方向。

参考文献
Wong AC, Devason AS, Umana IC, et al. Serotonin reduction in post-acute sequelae of viral infection. Cell. 2023
请扫描二维码阅读原文

绘谱帮你测
麦特绘谱开创性地搭建了医学领域高端代谢组学技术平台,覆盖了非靶向-全定量-代谢流等全方位的高端医学代谢组解决方案,同时全面布局微生物组学、转录组学和蛋白质组学等多组学技术服务,已成为全球多组学研究者的优选合作伙伴。麦特绘谱拥有Q1000,Q500、Q300、Q200和胆汁酸、短链脂肪酸、色氨酸及吲哚衍生物、多胺和TMAO类等各类小分子代谢物、非靶向代谢组学和同位素示踪代谢流技术等共40+系列检测方法;已为数百家三甲医院、科研院所和企业提供多组学解决方案,协助客户与合作伙伴发表SCI文章400+篇,累计影响因子4000+,平均IF>10,包括Cell, Nature, Science, Cell Metabolism, Immunity, Gut, Hepatology, Microbiome等权威期刊。
END