11 年
手机商铺
公司新闻/正文
1308 人阅读发布时间:2024-06-14 10:42
山梨醇是一种天然多元醇,不易被小肠吸收,因此被广泛用作低热量甜味剂,如无糖口香糖、糖果和无糖饮料等,但过量摄入可导致渗透性腹泻。有研究表明:摄入3克山梨醇会引发IBD(炎症性肠病)患者的胃肠道症状,而摄入5克山梨醇会加重IBS(肠易激综合征)患者的胃肠道症状。碳水化合物不耐通常与乳糖、果糖或山梨醇的摄入有关,影响着高收入国家30%的人口。临床上山梨醇不耐受常归因于吸收不良,但其潜在机制仍未明确。

为此,美国加州大学Andreas J. Bäumler 团队在Cell杂志上发表了一篇题为“High fat intake sustains sorbitol intolerance after antibiotic-mediated Clostridia depletion from the gut microbiota”的文章,揭示了肠道菌群介导山梨醇不耐受的机制,以及通过菌群干预进行改善的可行性,并展示了通过调整肠道微生物群落来治疗或预防此类不耐受的广阔前景。

技术路线图

抗生素与高脂饮食:延长山梨醇不耐受的联合效应
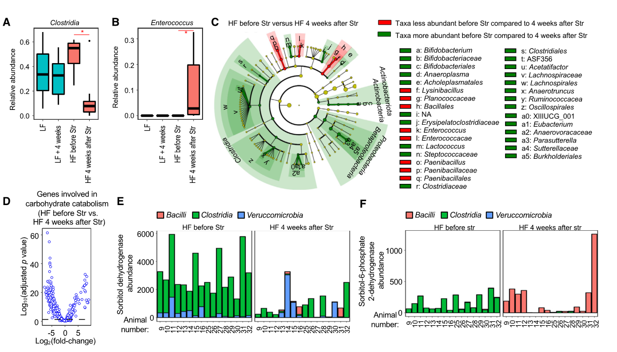
将C57BL/6J小鼠分为低脂饮食组和高脂饮食组,同时灌胃给予单剂量抗生素Str(链霉素)。研究发现抗生素处理与高脂饮食相结合会导致山梨醇不耐受的迹象,包括体重减轻、粪便含水量增加以及盲肠中山梨糖醇水平的升高。进一步研究发现,SDH(山梨醇脱氢酶)活性降低是山梨醇不耐受的潜在生物标志物。

图1. 长期山梨醇不耐受的小鼠模型
梭状芽孢杆菌:山梨醇分解代谢的基因的主要来源
通过16S rRNA测序分析发现,抗生素处理后和高脂饮食摄入显著降低了梭状芽孢杆菌(Clostridia)的相对丰度。通过宏基因组分析鉴定出421个参与碳水化合物分解代谢的基因,基因的差异丰度显示,经过Str处理4周后,其减少的基因比增加的基因更显著。因山梨醇在细菌中的分解代谢有两种途径,一种与SDH相关,一种与山梨醇-6-磷酸2脱氢酶相关,宏基因组分析进一步发现,在抗生素处理前收集的样本中,两者的编码reads主要均来自于梭状芽孢杆菌,抗生素使用史和高脂肪摄入减少了梭状芽胞杆菌的丰度,使得芽胞杆菌成为山梨醇分解代谢中最重要的基因来源。

图2. 梭状芽胞杆菌是山梨醇脱氢酶基因的主要来源
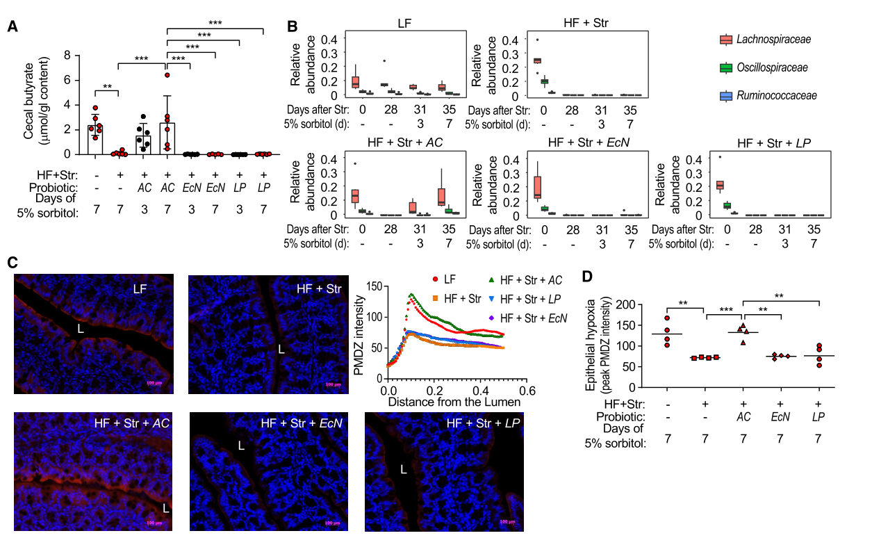
山梨醇分解代谢益生菌治疗长期山梨醇不耐症
通过接种大肠杆菌Nissle 1917、Anaerostipes caccae(A. caccae)和植物乳杆菌NICMB8826-R菌株发现,这三种益生菌都对山梨醇引起的腹泻提供了一定程度的保护,但是只有A. caccae将粪便含水量降低到山梨醇不耐受的对照组的水平,且A. caccae促进了梭状芽胞杆菌丰富度的增加。进一步研究发现,大肠杆菌Nissle 1917的山梨醇分解代谢与其防止长期山梨糖醇不耐受的能力有因果关系。

图3. 山梨醇分解代谢益生菌可以防止长期的山梨醇不耐受
丁'酸的益生菌治疗可以促进微生物群的恢复
丁'酸是一种过氧化物酶体增殖物激活受体(PPAR-γ)激动剂,可维持结肠上皮缺氧,限制氧气向肠腔扩散。Str使用史和高脂肪摄入与盲肠丁'酸浓度的显著降低有关,接种A. caccae可提高盲肠丁'酸水平。接下来,为了确定丁'酸是否激活上皮PPAR-γ信号以促进长期山梨醇不耐受小鼠的微生物群恢复,给小鼠接种了三丁'酸甘油酯(TB:可在大肠中被酶裂解释放丁'酸)。结果表明,给小鼠接种TB可以恢复盲肠丁'酸水平,促进微生物群的恢复,并在补充山梨醇后对腹泻产生抵抗力。此外,缺乏上皮细胞PPAR-γ信号的小鼠无法通过使用A. caccae或TB来保护山梨醇诱导的腹泻,也无法恢复上皮缺氧。这些结果表明,宿主上皮中的PPAR-γ信号对于维持对山梨醇不耐受的保护以及丁'酸的恢复和微生物群的恢复至关重要。

图4. A. caccae恢复长期山梨醇不耐受小鼠的丁'酸盐水平和上皮缺氧
5-ASA:促进微生物群恢复,预防山梨醇不耐受
通过在有抗生素使用史和高脂肪摄入的小鼠中添加5-ASA(5-氨基水杨酸,PPAR-γ激动剂)饮食和山梨醇,发现5-ASA处理可以保护小鼠免受山梨醇诱导的腹泻、有助于恢复结肠上皮缺氧状态、增加梭状芽孢杆菌的丰度,提升盲肠丁'酸水平。进一步研究发现,用5-ASA进行预防,可以恢复高脂饮食中经Str处理的小鼠中梭状芽孢杆菌的丰度,可以防止山梨醇在盲肠内容物中的积累,可以减少粪便含水量。因此,用5-ASA预防性激活上皮细胞PPAR-γ信号,通过促进微生物群恢复,从而使微生物山梨醇分解代谢正常化,可防止暴露于抗生素和高脂肪摄入后长期发生山梨醇不耐受。

图5. 5-ASA治疗可防止长期山梨醇不耐受的发展
小结
本研究为山梨醇不耐受的机制提供了新的见解:抗生素合并高脂饮食诱导山梨醇不耐受,接种丁'酸生产菌A. caccae可恢复正常的梭菌丰度,并通过刺激上皮过氧化物酶体增殖物激活受体(PPAR-γ)激动剂信号来恢复结肠上皮的缺氧状态,从而保护小鼠免受山梨醇诱导的腹泻。因此微生物对山梨醇的代谢影响可能是诊断、治疗和预防山梨醇不耐受的潜在靶点。
参考文献
Lee JY, Tiffany CR, Mahan SP, et al. High fat intake sustains sorbitol intolerance after antibiotic-mediated Clostridia depletion from the gut microbiota. Cell. 2024.
请扫描二维码查看原文

绘谱帮你测
麦特绘谱开创性地搭建了医学领域高端代谢组学技术平台,覆盖了非靶向-全定量-代谢流等全方位的高端医学代谢组解决方案,同时全面布局微生物组学、转录组学和蛋白质组学等多组学技术服务,已成为全球多组学研究者的优选合作伙伴。麦特绘谱拥有Q1000,Q500、Q300、Q200和胆汁酸、短链脂肪酸、色氨酸及吲哚衍生物、多胺和TMAO类等各类小分子代谢物、非靶向代谢组学和同位素示踪代谢流技术等共40+系列检测方法;已为数百家三甲医院、科研院所和企业提供多组学解决方案,协助客户与合作伙伴发表SCI文章400+篇,累计影响因子4000+,平均IF>10,包括Cell, Nature, Science, Cell Metabolism, Immunity, Gut, Hepatology, Microbiome等权威期刊。