11 年
手机商铺
公司新闻/正文
842 人阅读发布时间:2024-07-25 15:31
健康婴儿肠道微生物群落的确定性或随机演替在很大程度上受环境和饮食影响。母乳喂养和人母乳低聚糖(GOS)促进有益双歧杆菌的定植。鉴于早期生命期微生物群对后期健康结果的深远影响,昼夜节律系统驱动24小时振荡来控制身体和器官功能,然而,昼夜节律在肠道发育中的作用,包括微生物定植过程,是完全未知的。
2024年4月2日德国慕尼黑工业大学Dirk Haller教授团队在Cell Host & Microbe(IF=30.3)期刊上发表题为“Diurnal rhythmicity of infant fecal microbiota and metabolites: A randomized controlled interventional trial with infant formula” 的研究型文章。本研究开展了一项随机、对照干预试验(德国临床试验DRKS00012313),纳入了210名婴儿,以研究添加双歧杆菌和GOS的牛奶婴儿配方奶粉对肠道微生物群早期发育的作用。通过婴儿粪便的纵向抽样(n=998),以纯母乳喂养的婴儿作为参照组,来评估婴儿配方奶粉喂养对婴儿肠道菌群和代谢物的影响。本文还确定了与饮食相关的微生物组的昼夜节律振荡,并在体外肠道化学恒温器模型中证实了优势类群的体外昼夜节律性。

技术路线图

1. 有关婴儿配方奶粉的随机对照干预试验
这项双盲、随机、对照干预试验共210名婴儿参与,这些婴儿被随机分配到安慰剂组(配方A)、双歧杆菌补充组(配方B)、半乳糖低聚糖补充组(配方C)或含有GOS和双歧杆菌组(配方D),并以未食用任何配方奶粉的母乳喂养婴儿作为参照组,在婴儿0.5个月、1个月、3个月、7个月和12个月时收集婴儿粪便样本,并在2岁时进行额外的自愿随访样本,同时在婴儿1个月时自愿收集父母粪便样本。

图1. 受试者入组及随机化研究示意图
2. 婴儿微生物群随时间发育
通过16S rRNA测序和宏基因组测序研究表明,婴儿的肠道微生物群落随时间发展,逐渐趋向于父母微生物群落的组成。婴儿微生物群分布的显著异质性在很大程度上与喂养方式或分娩组(剖腹产与阴道分娩)无关。双歧杆菌主导的聚类在母乳喂养的样本中较为丰富,并且主要由早期时间点的粪便样本组成。

图2. 婴儿微生物群的时间发育
3. 双歧杆菌和GOS干预对婴儿微生物群聚集的影响
四种不同添加的婴儿配方奶粉和纯母乳喂养组之间的群落结构没有显著差异,双歧杆菌是所有婴儿粪便样本中丰度最高的属,在3个月大时丰度达到峰值。在第3个月和第7个月,配方C组和D组补充GOS可以使双歧杆菌的平均丰度显著增加。

图3. 双歧杆菌和GOS干预对婴儿微生物群聚集的影响
4. 不同喂养组之间的代谢物明显不同,并表现出昼夜节律性
非靶向代谢组结果表明,在婴儿三个月大时母乳喂养和配方奶喂养的婴儿代谢物组成差异显著,而配方奶喂养的婴儿之间无法区分。对各自代谢物的更详细分析表明,磷酸胆碱以及一些特殊的糖衍生物,如糖酸、N-乙酰化四糖或N-乙酰化三糖在母乳喂养组中增加,而肉碱在所有配方奶喂养组中增加。吲哚衍生物(如细菌来源的吲哚乳酸)在配方奶粉喂养的B、C和D组中也增加。在婴儿的母乳和粪便样本中发现了人乳低聚糖,如焦酰基乳糖(FL)。粪便代谢物丰度呈现日间依赖性波动,支持昼夜节律。

图4. 不同喂养组之间的代谢物明显不同,并表现出昼夜节律性
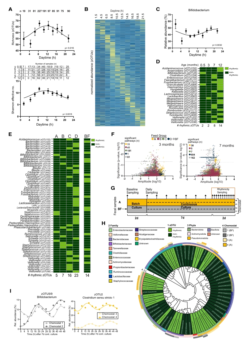
5. 婴儿微生物群的昼夜节律性发育受年龄和配方奶粉添加量的影响
在白天和晚上从婴儿收集的粪便样本中发现了显著的菌群丰富度和α多样性的昼夜节律。在高度丰富的双歧杆菌属中检测到显著的节律性。在添加双歧杆菌和GOS的配方奶粉组中,节律性菌群的数量最高,甚至超过了母乳喂养婴儿的节律性zOTUs数量。

图5. 婴儿微生物群日间节律性的发展受到配方奶粉补充的影响
6. 优势婴儿微生物类群的昼夜节律在体外持续存在
选择了3个月大的纯母乳喂养和配方A组(安慰剂)喂养婴儿的粪便样本,在体外化学恒温器模型中培养中培养,并确保与宿主无关的条件。在母乳喂养样本中,双歧杆菌属(Bifidobacterium)和肠杆菌科(Enterobacteriaceae)含量较高,显示出显著的节律性变化;而在配方A组喂养样本中, Clostridium sensu stricto1含量较高,同样观察到了显著的节律性特征。
小结
这项对照干预研究证实了饮食影响发育中的婴儿肠道微生物群的昼夜节律性,但有必要进一步分析菌群和代谢物的昼夜节律波动,以及它们在促进婴儿营养方面的功能作用。
参考文献
Heppner N, et al. Diurnal rhythmicity of infant fecal microbiota and metabolites: A randomized controlled interventional trial with infant formula. Cell Host Microbe. 2024.
绘谱帮你测
麦特绘谱开创性地搭建了医学领域高端代谢组学技术平台,覆盖了非靶向-全定量-代谢流等全方位的高端医学代谢组解决方案,同时全面布局微生物组学、转录组学和蛋白质组学等多组学技术服务,已成为全球多组学研究者的优选合作伙伴。麦特绘谱拥有Q1000,Q500、Q300、Q200和胆汁酸、短链脂肪酸、色氨酸及吲哚衍生物、多胺和TMAO类等各类小分子代谢物、非靶向代谢组学和同位素示踪代谢流技术等共40+系列检测方法;已为数百家三甲医院、科研院所和企业提供多组学解决方案,协助客户与合作伙伴发表SCI文章400+篇,累计影响因子4000+,平均IF>10,包括Cell, Nature, Science, Cell Metabolism, Immunity, Gut, Hepatology, Microbiome等权威期刊。