11 年
手机商铺
公司新闻/正文
775 人阅读发布时间:2025-05-16 11:44
缺血性心脏病是全球主要死因,心肌梗死(MI)——冠状动脉突然堵塞,心肌因缺血而大面积坏死亟需修复。但棘手的是,成年人的心肌细胞几乎丧失了增殖能力,无法自我修复。什么方法可以促使其增殖?研究表明Forkheadbox(Fox)蛋白家族中的Foxk1和Foxk2既是细胞“调度员”(参与调节细胞周期),也是能量代谢的“开关”(促进糖酵解过程),推测它们在心肌细胞增殖和心脏再生中起到关键作用,但具体机制尚不清晰。
2025年3月,中国医学科学院阜外医院聂宇教授团队在Nature Communications上发表了题为“Foxk1 and Foxk2 promote cardiomyocyte proliferation and heart regeneration”的研究论文,揭示了Foxk1/2激活CCNB1(细胞周期蛋白B1)和CDK1(细胞周期蛋白依赖性激酶 1)的表达,形成CCNB1/CDK1复合物促进G2/M期(细胞周期中由DNA合成后期【G2期】进入有丝分裂期【M期】的关键调控点)转换;同时启动HIF1α转录,增强心肌细胞糖酵解促进增殖,本研究为开发促进心肌损伤后的再生疗法提供了新靶点。(麦特绘谱提供动物代谢流技术(13C6-glucose)检测服务)

研究设计
实验模型:
基因编辑小鼠:构建心肌细胞特异性敲除(cKO)Foxk1或Foxk2的小鼠(Myh6-MerCreMer×Foxk1/2 floxed小鼠);
过表达模型:通过腺病毒AAV9载体(心肌特异性cTN'T启动子驱动)在新生和成年小鼠中过表达Foxk1或Foxk2;
心肌梗死(MI)模型:新生(P1)和成年(8-10周)小鼠通过左前降支(LAD)结扎诱导MI;
主要实验技术:
RNA-seq和CUT&Tag-seq(染色质结合位点分析)揭示Foxk1/2的靶基因;
Seahorse检测糖酵解(ECAR)和线粒体呼吸(OCR);
同位素标记示踪(U-13C6-glucose)代谢流技术;
细胞周期分析:流式细胞术(PI染色)、免疫荧光(Ki67、pH3、AuroraB标记增殖);

图1. 研究思路图
研究结果
1. Foxk1和Foxk2对心肌细胞增殖的调控
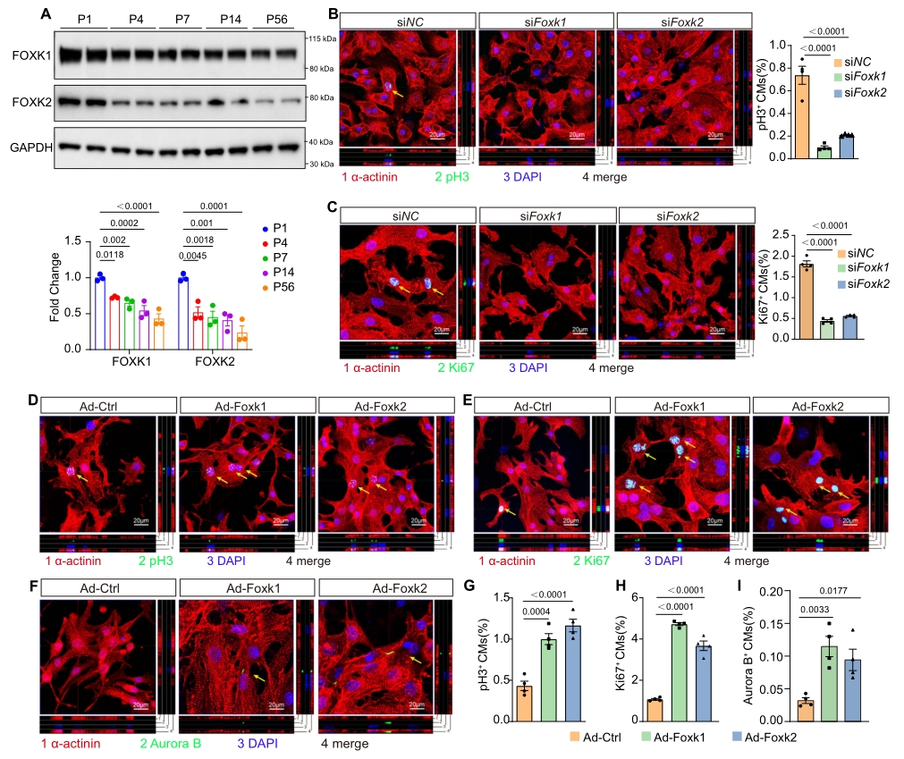
研究发现Foxk1和Foxk2的表达在小鼠心肌细胞发育过程中逐渐降低。通过siRNA敲低或腺病毒过表达实验表明,敲低Foxk1或Foxk2会抑制原代新生儿小鼠心肌细胞增殖,而过表达则促进增殖,且二者未显示出协同增效作用。

图2. Foxk1和Foxk2促进心肌细胞增殖
2. Foxk1和Foxk2延长心肌细胞增殖时间窗口
在P1(出生后第1天)小鼠中通过AAV9过表达Foxk1和Foxk2,发现可减少P14(出生后第14天)时心肌细胞横截面积,增加心肌细胞数量、单核心肌细胞比例,提高AuroraB、Ki67和pH3阳性心肌细胞数量,表明其能延迟心肌细胞周期停滞,延长增殖窗口。

图3. Foxk1和Foxk2延长心肌细胞增殖时间窗口
3. 对新生儿心脏再生的作用
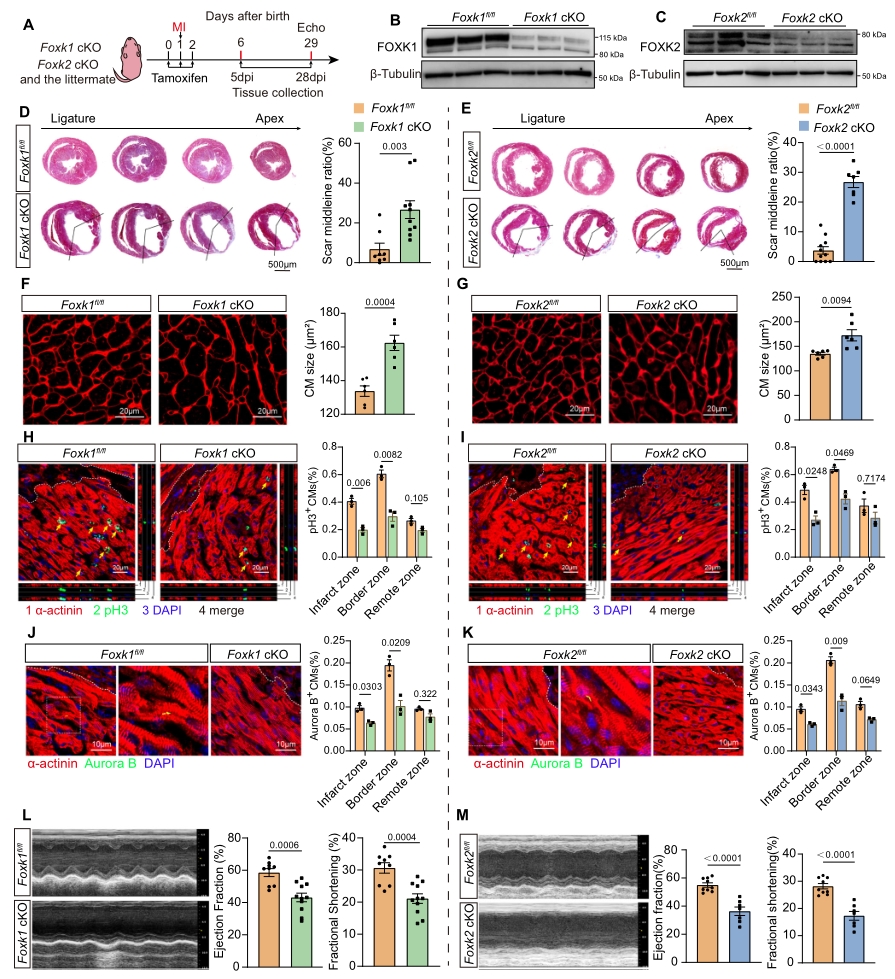
构建心肌细胞特异性Foxk1或Foxk2敲除小鼠,MI损伤后,与对照组相比,敲除组梗死瘢痕面积更大,心肌细胞尺寸更大,pH3+和AuroraB+心肌细胞数量减少,心脏功能恢复较差,说明Foxk1和Foxk2是新生儿心脏再生所必需的。

图4. 心肌细胞特异性Foxk1或Foxk2缺陷损害心脏再生
4. 对成年小鼠心脏再生和修复的影响
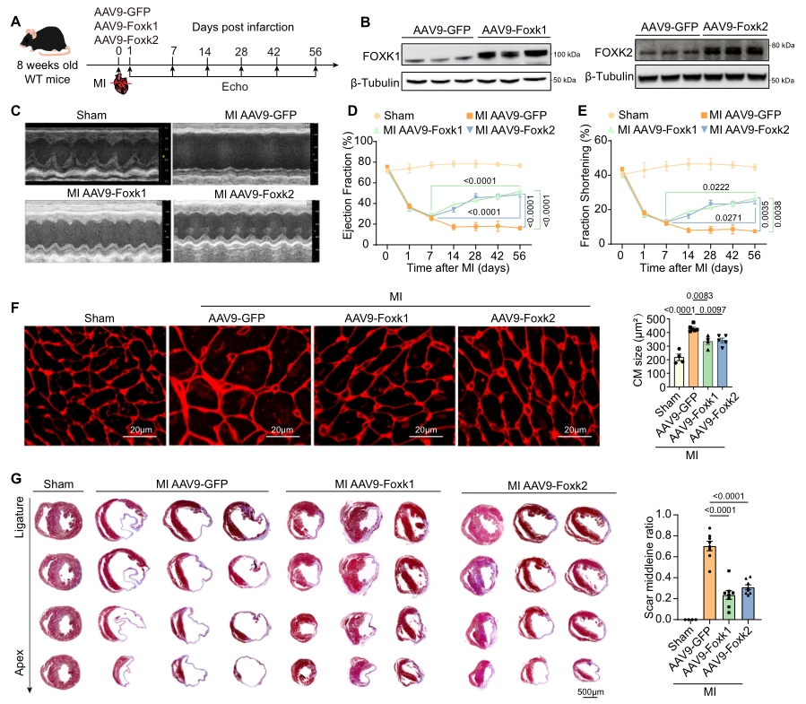
成年雄性小鼠MI后注射AAV9-Foxk1或AAV9-Foxk2,可改善心脏功能,减少心肌纤维化,增加增殖心肌细胞数量,提高单核和二倍体心肌细胞比例,抑制成纤维细胞激活,表明Foxk1和Foxk2能有效促进成年小鼠MI后心脏恢复。

图5. Foxk1和Foxk2促进成年小鼠心脏再生和修复
5. 诱导心肌细胞增殖的机制——激活CCNB1/CDK1复合物
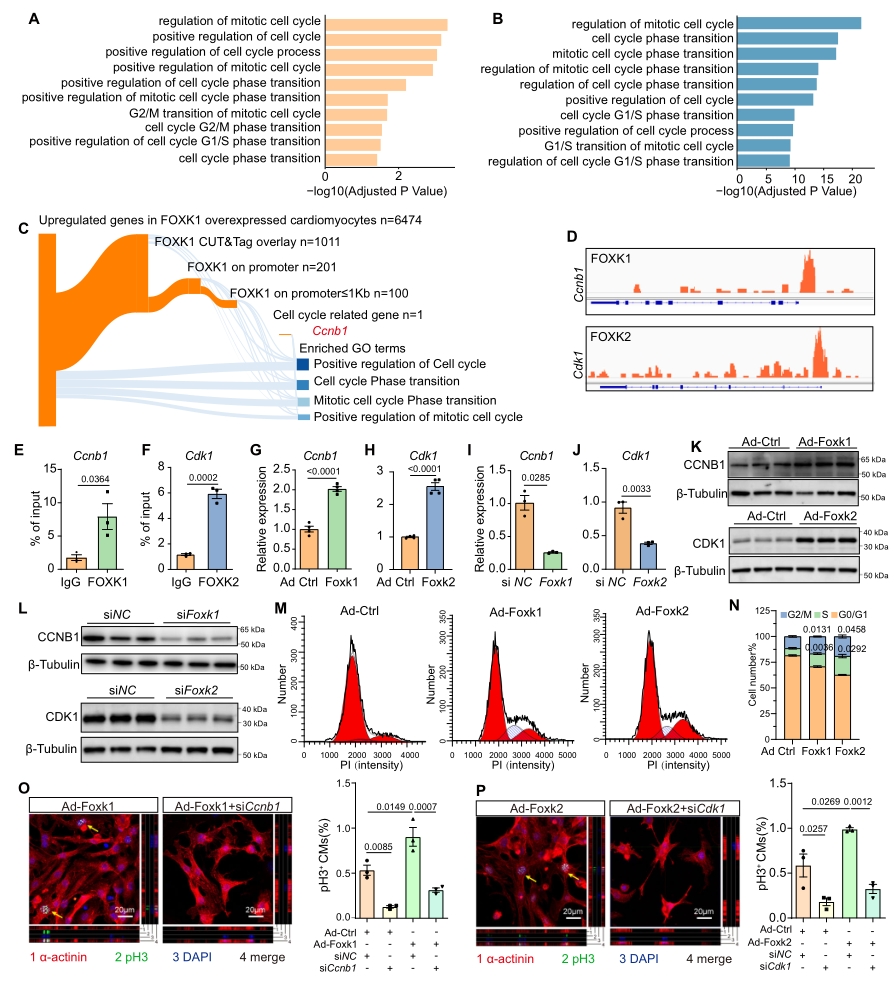
通过CUT&Tag和RNA-seq分析,发现Foxk1和Foxk2分别直接靶向Ccnb1和Cdk1基因。过表达或敲低实验表明Foxk1调控CCNB1(细胞周期蛋白 B1)表达,Foxk2调控CDK1(细胞周期蛋白依赖性激酶1)表达。干扰CCNB1或CDK1可削弱Foxk1或Foxk2的促增殖作用,且二者存在交叉调节。

图6. Foxk1和Foxk2通过与Ccnb1和Cdk1启动子区结合诱导心肌细胞增殖
6. 诱导心肌细胞代谢重编程
RNA-seq数据和Seahorse分析显示,过表达Foxk1和Foxk2可增强心肌细胞糖酵解,抑制氧化磷酸化(OXPHOS);体内葡萄糖通量分析(13C6-glucose标记代谢流技术,麦特绘谱提供)表明,其过表达促进了糖酵解和戊糖磷酸途径(PPP)代谢物增加,TCA循环中间体减少。抑制糖酵解会降低过表达Foxk1和Foxk2的心肌细胞增殖,说明它们通过增强糖酵解和PPP来驱动心肌细胞增殖。

图7. Foxk1和Foxk2诱导心肌细胞代谢重编程
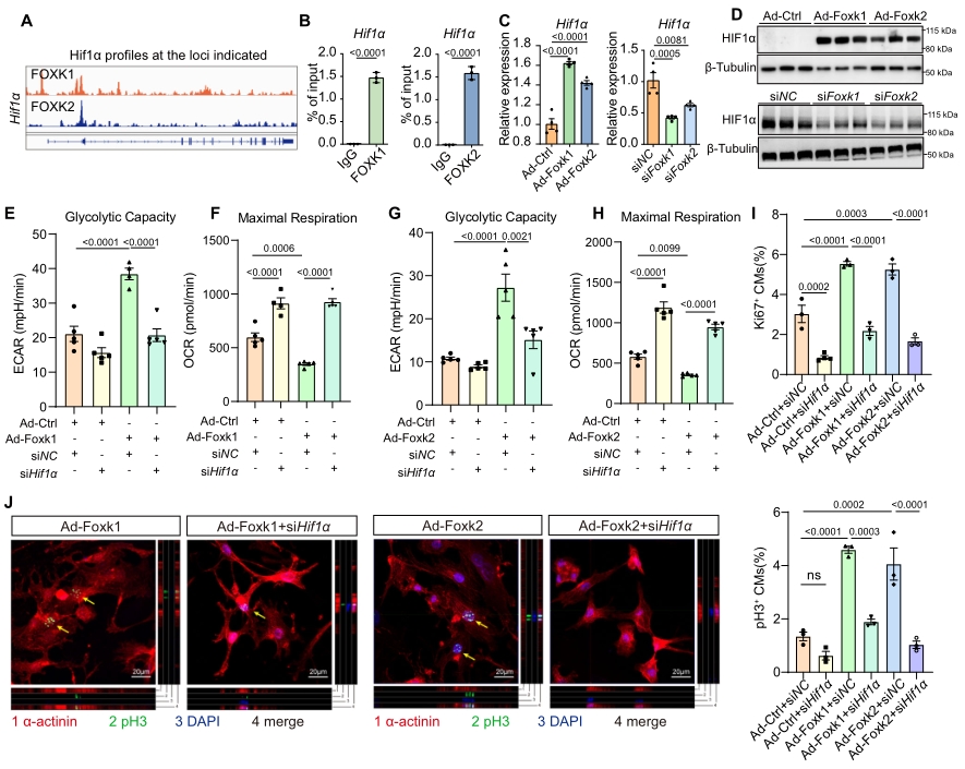
7. 通过HIF1α诱导心肌细胞糖酵解
CUT&Tag-seq分析发现Foxk1和Foxk2在Hif1α(细胞代谢重编程的关键调节因子)启动子区域富集,ChIP-qPCR证实了上述结果。过表达或敲低实验表明Foxk1和Foxk2调控HIF1α表达。敲低Hif1α可抑制Foxk1和Foxk2诱导的糖酵解增强和细胞增殖,说明HIF1α是Foxk1和Foxk2促进糖酵解和增殖的下游调节因子。

图8. HIF1α介导Foxk1和Foxk2依赖的心肌细胞代谢重编程
研究结论
Foxk1和Foxk2是心肌细胞增殖和心脏再生的关键转录因子,通过激活CCNB1/CDK1复合物促进细胞周期进展,并通过激活HIF1α增强代谢重编程,从而发挥促增殖作用。AAV9介导的Foxk1或Foxk2过表达可改善成年小鼠心脏损伤后的功能恢复,有望成为心脏修复的治疗靶点,但治疗时需优化剂量和持续时间,以减轻过度糖酵解带来的潜在不良影响。

参考文献
Foxk1 and Foxk2 promote cardiomyocyte proliferation and heart regeneration. Nature Communications. 2025
绘谱帮你测
葡萄糖通量分析(13C6-glucose标记代谢流技术)结果为本研究的心肌细胞代谢重编程机制解释提供了重要证据。麦特绘谱提供全面的代谢流检测服务,可追踪含13C和15N等被标记物100+种,全面覆盖糖酵解和TCA循环通路、磷酸戊糖途径、 氨基酸代谢、脂肪酸代谢、 一碳代谢、 核苷酸代谢通路等。丰富的个性化标记定制经验–[U-13C6]-Fructose,[U-13C16]-Palmitate, [U-13C3]-Serine,[U-13C2]-Glycine, [U-13C3]-Alanine, [U-13C3]-Pyruvate, [U-13C4]Malic Acid, [U-13C18]-Oleic Acid, 13CO2, 15N-NH4CL, [1, 2-13C2]-Glucose, [2,3,3-D3]-Serine, [2,3-13C2]Alanine, [1,2,3-13C3]-Choline等。历经数年项目积累,检测各类贴壁细胞、悬浮细胞、菌体、培养液、线粒体、组织、粪便等样本类型,涵盖多发性骨髓瘤、肝癌、线粒体遗传代谢病、免疫细胞活性与疾病、心血管疾病等多个研究方向,合作项目成果突出,文章平均IF >10+。