11 年
手机商铺
公司新闻/正文
1930 人阅读发布时间:2023-10-17 17:26
抗性淀粉(Resistant starch, RS)是存在于青香蕉、冷却米饭、全谷物、薯类、豆类等天然食物中的益生元,无法在小肠中被消化,可在结肠中发酵。但是随着现代碾磨和食品加工工艺的改变,精加工食品的摄入增加,抗性淀粉在日常饮食中的含量日益下降。既往研究发现,非酒精性脂肪性肝病(NAFLD)是一种与肠道微生物群密切相关的疾病,这促使研究者开始探索通过调节肠道微生物群改善 NAFLD 的干预措施。

本文作为封面文章发表在 2023 年 9月期 Cell Metabolism 杂志
2023 年 9 月,上海交通大学医学院附属第六人民医院内分泌代谢科、上海市糖尿病重点实验室的贾伟平院士和李华婷教授团队联合德国莱布尼茨汉斯诺尔研究所(Leibniz-HKI)Gianni Panagiotou 教授、中国科学院大连化学物理研究所许国旺教授在 Cell Metabolism(IF = 29)杂志上发表题为「Resistant starch decreases intrahepatic triglycerides in patients with NAFLD via gut microbiome alterations」的封面文章。研究人员在 NAFLD 患者中开展了一项为期 4 个月的随机、双盲、平行对照临床试验,通过精准的临床指标评估抗性淀粉干预对 NAFLD 的治疗作用,同时进行多组学研究全面分析肠道微生物和代谢物的改变,探索抗性淀粉改善 NAFLD 的潜在机制,并进一步对其中发挥作用的关键菌种和代谢物进行因果验证。(麦特绘谱提供 Q300 全定量代谢组和支链氨基酸检测)

1. 试验设计
研究者筛选出 200 名 NAFLD 受试者,随机分成两组,分别接受抗性淀粉干预(40 g/天)和等能量的对照淀粉干预。试验期间,由营养师为受试者制定一日三餐平衡膳食食谱,并全程提供饮食咨询和营养跟踪,指导受试者填写饮食记录达到精准的营养管理。除了人体测量学和临床生化指标外,在干预前后均使用磁共振波谱学检查对受试者肝脏甘油三酯含量进行精确定量,用标准餐耐量试验评估受试者糖调节稳态变化情况。进而对 RS 干预后的代谢物及肠道菌群功能进行分析,并验证关键功能微生物及其产物和宿主表型之间因果关系。

图 1. 研究思路
2. 研究结果
● RS 干预后的临床指标改善
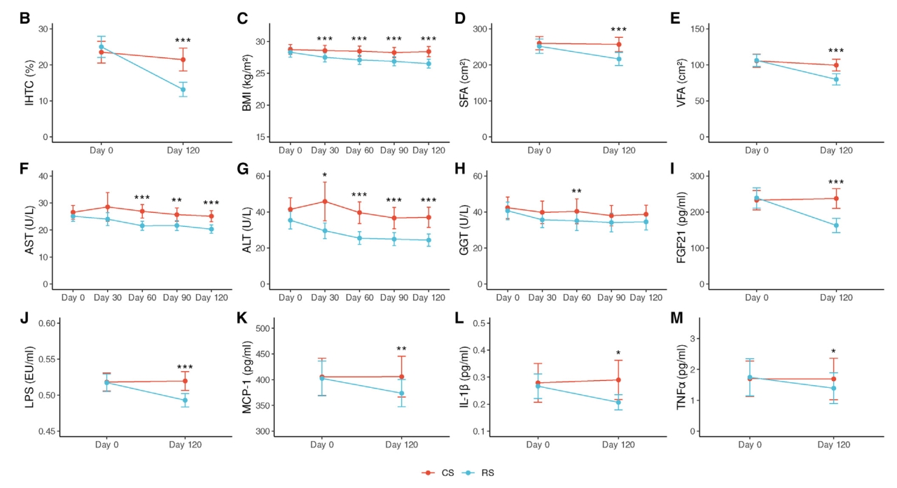
相对于对照组,抗性淀粉干预可显著降低肝内甘油三酯含量,绝对降幅为 9.08%,相对降低 39.42%,且改善作用独立于体重的降低,在校正体重变化后,肝内甘油三酯含量绝对降幅为 5.89%,相对降低 24.3%,效果依然显著。此外,代表肝脏损伤程度的谷丙转氨酶、谷草转氨酶、γ-谷氨酰转移酶以及 NAFLD 生物标志物成纤维细胞生长因子-21、细胞角蛋白-18 水平在抗性淀粉治疗组均显著降低,血脂谱、胰岛素抵抗状况、全身炎症水平等在抗性淀粉治疗组均显著改善。

图 2. RS 干预 4 个月可改善 NAFLD
● RS 干预后的代谢物变化
血清和粪便的靶向代谢组学研究,发现两组受试者整体代谢物谱的改变有显著差异。在抗性淀粉干预后,有包括胆汁酸和氨基酸在内的 13 种代谢物发生显著变化,其中血清的三种支链氨基酸(BCAA)缬氨酸、亮氨酸和异亮氨酸均显著下降,且缬氨酸在基线时两组无差异而干预后在两组间显著差异。临床指标和代谢物关联分析发现,在校正肥胖相关临床指标后 BCAA 与肝酶显著相关,且缬氨酸与肝内甘油三酯含量、血清甘油三脂水平均呈现正相关。

图 3. 粪便与血清代谢组学分析
● RS 干预后的肠道菌群变化
宏基因组学分析发现两组干预后菌群多样性显著不同,其中粪便拟杆菌 Bacteroides stercoris 在抗性淀粉干预后较对照组显著下降,与临床指标关联分析发现其与肝内甘油三酯含量、谷丙转氨酶、谷草转氨酶均呈显著正相关,同时,在与代谢组学关联分析中发现其与重要的代谢物缬氨酸显著正相关。在欧洲(肝活检)和中国的外部队列中也发现,与较为健康的对照组相比,NAFLD 患者的 Bacteroides stercoris 丰度显著升高。

图 4. 肠道菌群分析
● RS 干预导致的肠道菌群改变与改善 NAFLD 的关系
研究者分别将两组干预后的受试者粪便菌群移植给饮食诱导的 NAFLD 模型小鼠,发现相比于对照组,接受抗性淀粉组粪菌移植的小鼠 NAFLD 组织学表现显著改善,其肝酶、肝内脂质均显著更低,在分子水平上,肝脏炎症相关基因表达显著下降,肝脏脂质合成相关基因显著下降而脂解基因表达增加。此外,接受抗性淀粉组粪菌移植的小鼠肠道紧密连接蛋白相关基因表达增加,血清 LPS 显著降低,肠道内容物中的 BCAA 水平也显著降低。这些结果证明了抗性淀粉对肠道菌群整体组成产生的有益改变与 NAFLD 改善之间的因果关系。

图 5. 粪菌移植试验
● 多组学联合分析确定改善 NAFLD 的关键物种和代谢物
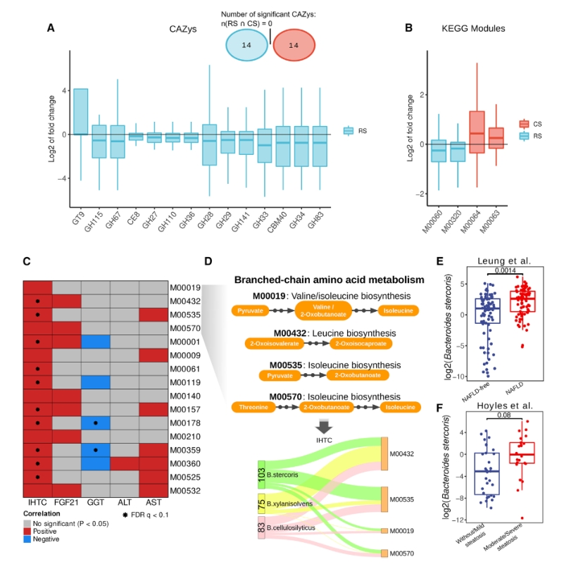
研究人员进一步分析宏基因组功能变化以探讨可能的机制,发现抗性淀粉干预后,与肝内甘油三酯含量显著相关的 KEGG 功能模块中,有 4 个与 BCAA 生物合成相关。此结果与代谢组分析相呼应,显示 BCAA 与 NAFLD 发病的强相关性。随后,肠道菌群驱动物种分析发现了对 BCAA 相关功能模块与肝内甘油三酯含量的相关性有重要驱动作用的肠道菌,其中 Bacteroides stercoris 对这 4 个模块的平均驱动作用最强。结合血液 BCAA 水平(尤其缬氨酸)与该菌丰度的显著相关性,提示了 Bacteroides stercoris 可能通过 BCAA 促进 NAFLD。

图 6. RS 干预后肠道菌群功能变化和驱动物种分析将菌群功能与表型改变联系起来
● 验证关键菌种和代谢物与 NAFLD 潜在的因果关系
Bacteroides stercoris 的体内干预/体外培养试验:研究者给饮食诱导的 NAFLD 模型小鼠予 Bacteroides stercoris 灌胃,与对照组相比,接受 Bacteroides stercoris 干预的小鼠 NAFLD 组织学表现、肝酶水平、肝内甘油三脂含量及血清 LPS 水平均显著升高,肝脏炎症及纤维化相关基因表达显著增加,提示了 Bacteroides stercoris 可以促进 NAFLD 的进展。另外,与驱动物种分析结果一致,接受 Bacteroides stercoris 灌胃小鼠的粪便 BCAA 水平显著更高。体外培养中,Bacteroides stercoris 培养基中的 BCAA 水平随时间显著积累,尤以缬氨酸最明显。
BCAA-缬氨酸的体外干预试验:在体外实验中用缬氨酸处理肝细胞系,发现细胞内甘油三酯含量显著增加,肝内脂肪从头合成基因和转运基因的表达显著增加、而脂质分解代谢基因的表达显著降低。
这些结果共同揭示 Bacteroides stercoris 可通过增加 BCAA 的产生从而加重肝内脂肪累积;抗性淀粉干预则抑制了该关键功能菌,减少 BCAA 的产生,进而改善肝脏脂质代谢。

图 7. Bacteroides stercoris 干预部分通过 BCAA 的产生促进小鼠 NAFLD 的进展
3. 研究小结
本项研究首次通过随机双盲对照临床试验证明膳食中补充抗性淀粉可能成为治疗 NAFLD 的新策略,并揭示其作用通过改变肠道菌群组成和功能实现,定位到关键功能菌 Bacteroides stercoris 被抗性淀粉抑制而减少肠源性 BCAA 产生,改善肝脏脂质代谢。

图 8. 研究图文摘要
总之,这项研究从随机双盲对照临床试验,到鉴定与之相关的微生物,到建立微生物及其产物和宿主表型之间因果关系,给出了微生物相关疾病机制和干预研究的完整证据链,有助于进一步理解 NAFLD 的发病机制,为 NAFLD 的治疗提供了一种有效、经济且可持续的生活方式干预模式,也为开发诸如微生物组导向型食品等基于微生物组的 NAFLD 创新疗法提供了新思路。
原文信息
Ni Y, Qian L, Siliceo SL, Long X, et al. Resistant starch decreases intrahepatic triglycerides in patients with NAFLD via gut microbiome alterations. Cell Metab. 2023. https://doi.org/10.1016/j.cmet.2023.08.002
绘谱帮你侧
上述研究由麦特绘谱提供 Q300 全定量代谢组和支链氨基酸检测,分析肠道微生物和代谢物的改变,探索抗性淀粉改善 NAFLD 的潜在机制。目前,Q300 技术已协助客户发表 70 余篇 SCI 文章,平均 IF>10,成果涵盖肿瘤/癌症、代谢性疾病、免疫疾病、神经系统性疾病、衰老、环境毒理学、中医中药等研究领域。
END