11 年
手机商铺
公司新闻/正文
864 人阅读发布时间:2023-11-20 14:10
环境温度是影响哺乳动物生理和病理的重要因素,许多疾病都受环境温度的影响,例如暴露在寒冷的天气中会加剧类风湿性关节炎(RA)。早在古罗马时代,人们就认为关节炎的症状受到湿度和季节等天气条件的影响,尽管许多研究已经探讨了冷暴露与 RA 之间的关系,然而目前没有直接证据支持这一观点,并且长期冷暴露对 RA 影响的分子机制仍然未知。
2023 年 9 月,成都中医药大学的彭成教授、冯五文研究员与团队在 Science of the Total Environment(IF = 9.8)上发表题为「Chronic cold environment regulates rheumatoid arthritis through modulation of gut microbiota-derived bile acids」的研究成果,发现长期冷暴露会加重胶原诱导的大鼠类风湿性关节炎,可能与肠道菌群衍生的胆汁酸水平下降有关,通过口服 THDCA 补充剂可减轻 RA 大鼠因长期冷暴露引起的关节炎加重。(麦特绘谱提供 Q200 宏代谢组和胆汁酸谱检测服务)

长期冷暴露引起肠道菌群失调
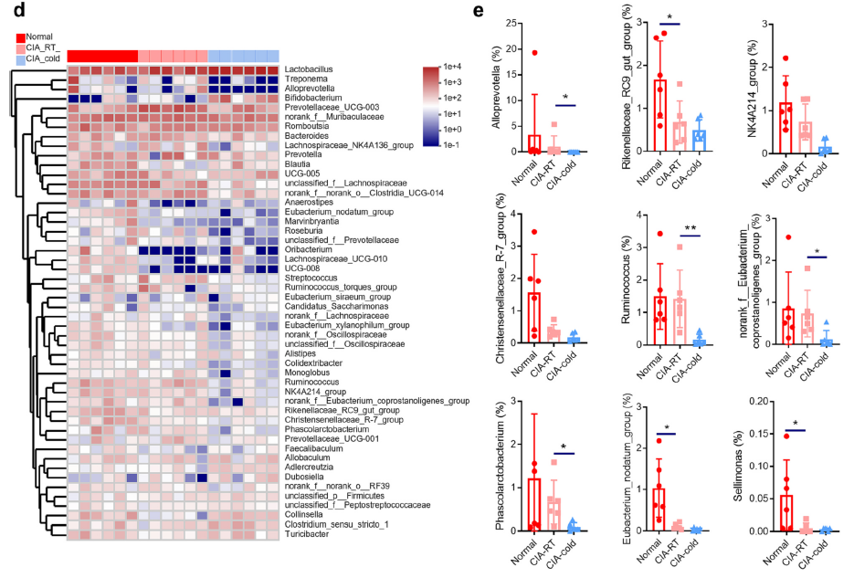
研究人员构建了胶原诱导性关节炎(CIA)模型大鼠,经过 32 天的冷暴露(5℃)干预,大鼠 RA 症状加重和骨质破坏,表现为后爪体积增加、踝关节肿胀、踝骨质侵蚀加重、细胞因子水平升高。16S rDNA 分析发现,冷暴露降低了 CIA-cold 大鼠肠道菌群的丰度并导致肠道菌群失调,其中毛螺菌科和瘤胃球菌科相对丰度大幅下降。


图 1. 冷暴露加重了 CIA 大鼠的关节炎症和骨质破坏并引起肠道菌群失调
寒冷菌群移植加重RA症状
抗生素处理试验表明,微生物群的消耗消除了寒冷引起的关节炎加重。进一步通过将有和没有低温暴露的 CIA 大鼠的肠道菌群反复移植到 CIA 大鼠体内,分析发现移植适应寒冷菌群部分重现供体菌群特征,且复制了寒冷对 CIA 大鼠表型影响,表明肠道微生物群介导了寒冷暴露对 RA 的加重影响。
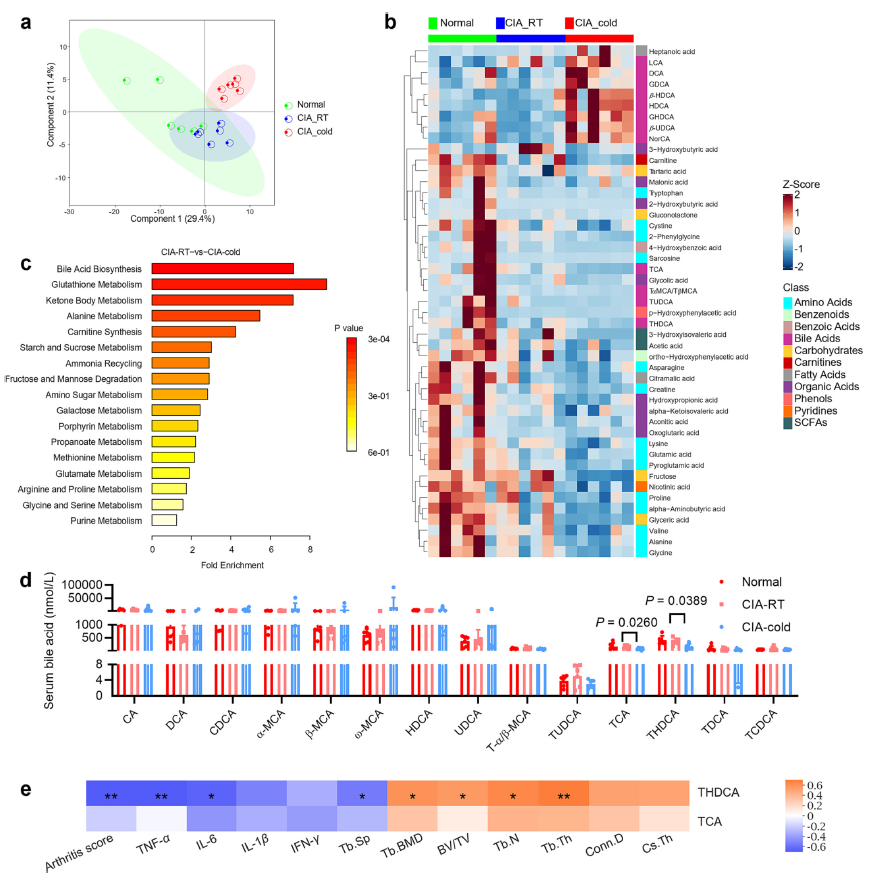
冷暴露扰动肠道菌群相关代谢物水平
粪便代谢组学分析显示,冷暴露引起 CIA 大鼠氨基酸、胆汁酸、碳水化合物、短链脂肪酸和脂肪酸水平显著降低。与正常组相比,CIA 大鼠的多数代谢物浓度降低;与 CIA-RT 相比,冷暴露进一步降低了 CIA-cold 大鼠多数代谢物浓度,其中胆汁酸代谢是差异最显著的途径。进而血清胆汁酸谱分析发现,CIA 大鼠冷暴露后 TCA 和 THDCA 水平下降,受体小鼠粪便中 TCA 和 THDCA 水平也下降。关联分析发现,THDCA 与关节炎评分、骨侵蚀和炎症均呈负相关,与毛螺旋科和瘤胃球菌科的丰度呈正相关。

图 2. 冷暴露干扰胆汁酸谱
为验证胆汁酸与冷暴露诱导的 CIA 大鼠 RA 恶化的关系,研究人员进行了转录组学分析,发现冷暴露引起的差异表达基因主要免疫系统中发挥作用,在 5 条显著变化的通路中,NOD 样受体 (NLR) 信号通路是受冷暴露影响的关键信号通路。进一步评估了 CIA 大鼠在低温暴露和非低温暴露下滑膜组织中 TGR5-cAMP-PKA 轴和 NLRP3 炎症小体的激活,证明了冷暴露诱导的 CIA 加重与冷暴露引起的胆汁酸水平降低有关。
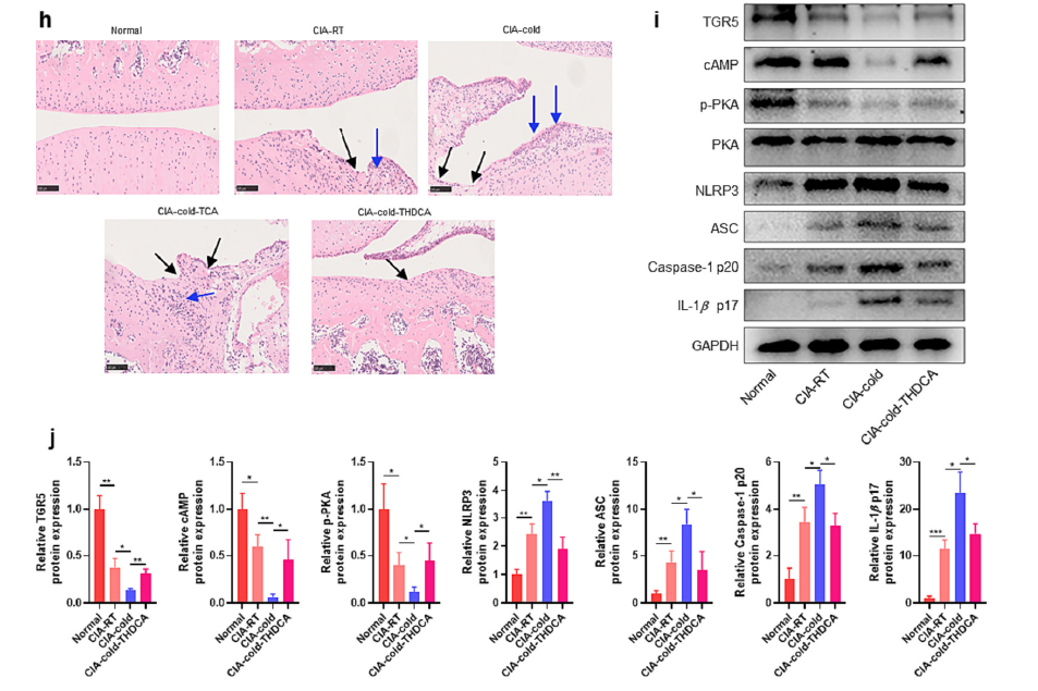
口服 THDCA 改善 CIA 大鼠因冷暴露引起的关节炎的加重
研究人员分别测试了口服 THDCA 和 TCA 的作用,发现补充 THDCA 改善了 CIA-cold 大鼠 RA 的严重程度,而补充 TCA 没有改善作用。THDCA 处理消除了踝关节肿胀,骨侵蚀和细胞因子水平减少;此外,TGR5、cAMP 和 p-PKA 的表达水平显著升高,NLRP3 和促炎细胞因子 IL-1 β p17 的表达水平显著降低。


图 3. THDCA 可改善 CIA 大鼠冷暴露引起的关节炎恶化
小结
综上所述,本研究阐明了肠道菌群代谢物胆汁酸介导的长期冷暴露诱导 RA 加重的机制。长期寒冷暴露引起肠道菌群失调导致 THDCA 水平降低,进一步增加关节炎的严重程度,补充 THDCA 可通过 TGR5/cAMP/PKA 信号抑制 NLRP3 改善类风湿性关节炎。这些发现表明,改变肠道菌群和/或补充 THDCA 可能对长期暴露于寒冷环境下的人们预防和治疗类风湿性关节炎具有重要价值。

图 4. 长期冷暴露加重RA的机制
原文信息
J. Liu et al. Chronic cold environment regulates rheumatoid arthritis through modulation of gut microbiota-derived bile acids. Science of the Total Environment. 2023.
绘谱帮你测
上述研究中 Q200 宏代谢组和胆汁酸谱检测服务均由麦特绘谱提供。截止至 2023 年 9 月,Q200 宏代谢组技术已协助客户在 Cell Metabolism, Gut, Diabetes Care, Science Translational Medicine 等高影响力期刊发表 50 余篇 SCI 论文(平均 IF>7)。针对胆汁酸谱,麦特绘谱拥有两套绝对定量检测方法:胆汁酸简谱和 65+种胆汁酸全谱。欢迎联系获取详细资料!